饲养雷龙鱼,最怕的就是爱鱼生病。与其在疾病爆发后手忙脚乱,不如学会识别那些最早出现、最普遍的预警信号。雷龙鱼不会说话,但它们会用身体和行为的变化,向细心观察的主人发出“求救信号”。掌握这些共通的前兆,就能在病情恶化前及时干预,大幅提高治愈率。
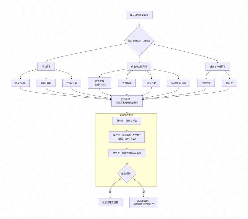
为了让你能清晰地掌握从观察、判断到行动的全过程,下图概括了雷龙鱼生病前兆的核心观察体系与应对路径:

上图展示了从识别前兆到采取行动的完整决策链。下面,我们对这些关键的“预警信号”进行详细解读。
雷龙鱼日常的行为模式一旦被打破,往往就是问题的开端。
活力骤降,长时间“趴缸”:这是最经典、最常见的早期信号。一条健康的雷龙鱼会不时巡游,眼神机警。如果它突然失去活力,长时间趴在缸底角落或躲避物中一动不动,对周围动静反应迟钝,这通常意味着它正感到严重不适或虚弱。可能的原因包括水质剧变、应激、或各类疾病的初期。
异常躁动与“蹭缸”:与趴缸相反,如果鱼出现毫无目的的快速游窜、或用身体、嘴部反复摩擦缸底、造景(蹭缸),这强烈暗示其体表或鳃部有寄生虫(如车轮虫、指环虫)或瘙痒性感染,让它试图通过摩擦来止痒。
姿态失衡,浮沉困难:观察鱼能否轻松保持平衡。如果出现侧躺、倒立、头重脚轻地栽在水底,或无法控制漂浮在水面,这指向鱼鳔功能失调、严重的体内感染或神经系统问题。
近距离仔细观察时,体表细节变化是另一个关键信息源。
体色异常变暗或出现“保护纹”:短时间内体色变得异常暗淡、发黑,尤其是身上出现深色纵向斑纹(应激纹),这不仅是紧张的表现,更是身体不适的明确信号。需排查水质、是否被欺负或疾病困扰。
鱼鳍长时间收拢:健康的雷龙鱼在放松时鳍是舒展的。如果它的背鳍、尾鳍等长时间紧贴身体,呈收拢状态,这类似于人类的“蜷缩”,是生病、疼痛或精神紧张的标志。
呼吸频率改变:观察鳃盖开合。呼吸变得急促、浅快,或张嘴费力,都表明呼吸系统出现问题,可能是鳃部感染、寄生虫或水中溶氧不足。
粘液分泌异常与眼睛浑浊:体表出现过多白色粘液,显得雾蒙蒙,或眼睛蒙上一层白膜(蒙眼),这些都是寄生虫或细菌感染的直接证据。
食欲和排泄物的变化直接反映内部健康状况。
突然拒食:一条平时抢食积极的雷龙,连续两餐以上对最爱的食物毫无兴趣,是一个极其重要的危险信号。这往往出现在多数疾病的早期,甚至是内脏问题的先兆。
排泄物异常:注意观察缸底。如果发现鱼肛门后方拖着白色、透明、粘稠的丝状粪便,或粪便中有大量气泡,这是肠炎或体内寄生虫的典型症状。
一旦观察到以上任何一种或多种前兆,请立即启动上图中展示的“黄金应对流程”:
立即隔离(如条件允许):将病鱼移至安静、简单的治疗缸,防止潜在疾病传播,并便于观察和下药。
执行“基础调理三件套”:
换水:立即为原缸或治疗缸更换至少1/3的等温困过的水,改善水质。
升温:将水温缓慢提升至28-30℃(针对热带雷龙),加速其新陈代谢,激发免疫力。
下盐:在治疗缸中,按每升水1-3克的比例加入水族专用盐,以减轻鱼体渗透压负担,抑制部分病原。
密切观察并判断:执行上述操作后,保持低干扰观察24-48小时。如果鱼的状态明显改善,则继续调理直至康复。如果症状持续或恶化,则需要结合具体症状(如出现白点、溃烂等),进行精准诊断并使用对应药物。
预防永远是上策:最好的治疗是让疾病没有发生的机会。保持稳定优良的水质(定期检测氨氮、亚硝酸盐)、提供均衡营养的饲料、避免环境剧变和新鱼无检疫入缸,是防止这些“前兆”出现的根本。
总结来说,成为一位优秀的雷龙鱼饲养者,首先要成为一名敏锐的“观察者”。 每天花几分钟,看看它的游姿、体色和吃食状态。当你能够读懂这些无声的“身体语言”,并迅速采取科学行动时,你就为爱鱼构筑起了最坚实的第一道健康防线。